Facebook
correo
Municipio
Misión - Visión
Directorio
Instrumentos de Gestión
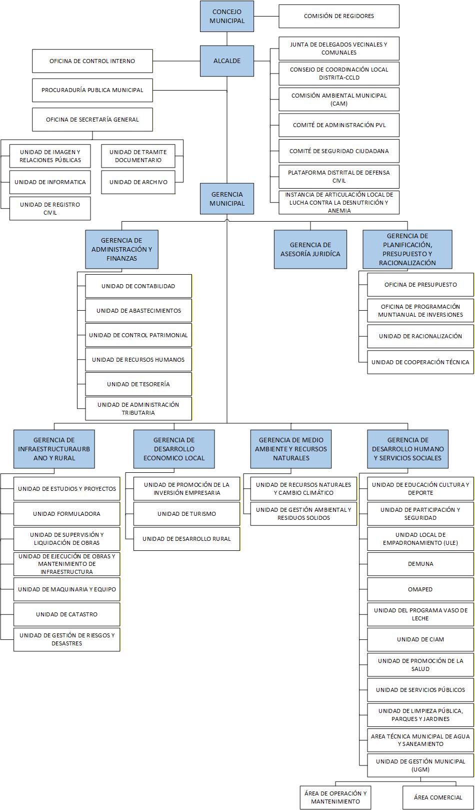
Organigrama
Concejo Municipal
Acuerdos de Concejo
Alcalde - Regidores
Recursos de Fiscalización
Transparencia
Resoluciones de Alcaldia
Resoluciones de Gerencia Municipal
Resoluciones de Gerencia de Administración
Ordenanzas Municipales
Decretos de Alcaldia
Programación Multianual de necesidades
Convocatorias
CODISEC
Tramites Virtuales
Mesa de partes Virtual
Libro de Reclamaciones
Organigrama
Descargar
Inicio
Municipio
Misión - Visión
Directorio
Instrumentos de Gestión
Organigrama
Concejo Municipal
Acuerdos de Concejo
Alcalde - Regidores
Recursos de Fiscalización
Transparencia
Resoluciones de Alcaldia
Resoluciones de Gerencia Municipal
Resoluciones de Gerencia de Administración
Ordenanzas Municipales
Decretos de Alcaldia
Programación Multianual de necesidades
Convocatorias
CODISEC
Tramites Virtuales
Mesa de partes Virtual
Libro de Reclamaciones
facebook
Designed with
❤
by
jsns.eu